易手游官网入口网页版

易手游官网入口网页版 行业资讯 政策法规 产业市场 节能技术 能源信息 宏观环境 会议会展 活动图库 资料下载 焦点专题 智囊团 企业库
能源信息  节能产业网 >> 能源信息 >> 风力发电 >> 正文
采用叶尖延长小翼及扰流条的叶片增效技术
来源:风电技术 时间:2020/2/7 17:59:21 用手机浏览

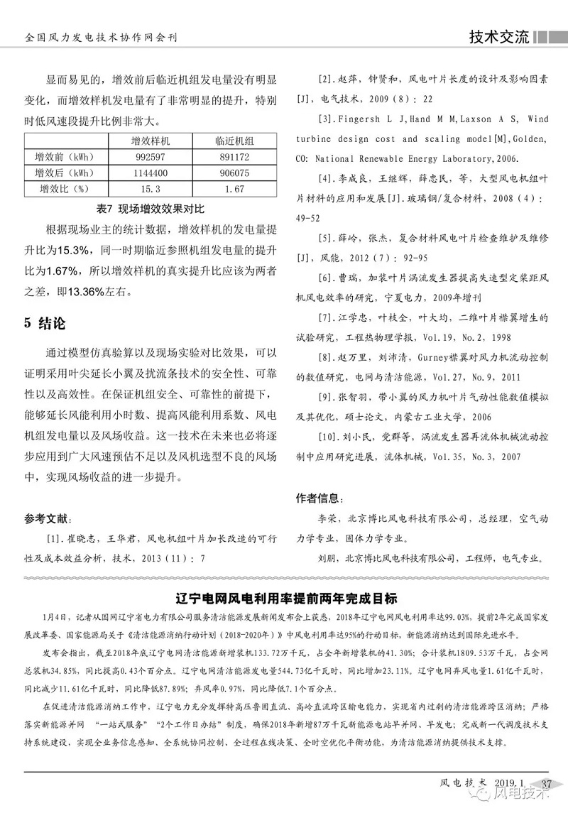
早期投运的低风速风场由于风速预期不足或机组产品选型局限导致风场效益较差。本文简要总结了目前较为成熟的各种叶片增效技术,并重点介绍了通过叶尖延长小翼及扰流条延长叶片并改善气动性能的方法提高机组风能吸收能力的技术,论证了这种技术的安全性、可靠性,并介绍了该技术的实际应用效果。


640.webp (13).jpg


分享到:
易手游官网入口网页版相关的文章 iTAG:
2020年美国非水电可再生能源发电将增长15%
风电产业链上游加码海上风电——风电抢装即将进入下半
2019年欧盟电力供应:风电和光伏供电量首次超过煤电
山西省“风光”装机双双破千万千瓦
19台7MW海上风机!福能三川风电石城海上风电项目Ⅱ标风
风车拂动乌拉特草原——内蒙部乌兰风电项目侧记
海上风电成本构成和价格趋势!
多地海上风电竞争配置电价出炉 中标电价仅略低于指导电
频道推荐
服务中心
微信公众号

CESI
关于本站
版权声明
广告投放
网站帮助
联系我们
网站服务
会员服务
最新项目
资金服务
园区招商
展会合作
节能产业网是以互联网+节能为核心构建的线上线下相结合的一站式节能服务平台。
©2007-2019 CHINA-ESI.COM
鄂ICP备19009381号-2
节能QQ群:39847109
顶部微信二维码底部
扫描二维码关注官方公众微信